Welkom op het weetjewel forum, van en voor Volkswagen Transporter rijders.

Groetjes webmaster Henk-1

klik rechts op de "X" dan verdwijnt dit veld

Massapunten gezocht

VW T4 camper vragen nieuwbouw en zelfbouw
Plaats reactie
Gebruikersavatar
Hanz
Berichten: 5799
Lid geworden op: 14 feb 2015, 22:59
Locatie: Zaanstreek

Massapunten gezocht

Bericht door Hanz »

Mijn California heeft een merkwaardige storing. Ik heb de verlichting boven het keukenblok en achterin omgebouwd naar LED. Sindsdien gebeurt het soms dat de verlichting knippert of uitvalt als ik de waterkraan gebruik. Het enige wat de pomp in de watertank en de verlichting gemeenschappelijk hebben is de aansluiting aan een massapunt. Ik denk daarom dat de storing veroorzaakt wordt door een slecht massacontact.
Volgens de stroomschema's die ik heb zit de verlichting op massapunt 57 in de B-stijl links (dus waar de zekeringen en stopcontact van het campergedeelte zitten) en gebruikt de pomp in de watertank massacontact 51 in de C-stijl rechts, vlak naast de watertank.
Weet iemand waar deze massapunten fysiek precies zitten? En welk deel van de bekleding moet ik weghalen om daar bij te kunnen? Alvast dank voor jullie tips,

Hans

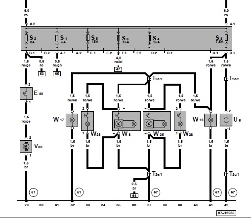
Bij de plaatjes:
Midden in het schema W8 is lamp boven keuken, W25 is lamp achterin
Linkerkant van het schema E80 is schakelaar voor waterpomp, W36 is waterpomp in de schoonwatertank
Schema.jpg
Massapunten.jpg
Massapunten.jpg (57.94 KiB) 1872 keer bekeken
T4 California 1997 - 2.5TDI/ACV
Leo45
Berichten: 1452
Lid geworden op: 11 jan 2007, 15:23

Re: Massapunten gezocht

Bericht door Leo45 »

Het massapunt achterin zit op de wielkast linksachterin. Als je de service accu naar voren trekt zie je een shunt weerstand en het massapunt zitten.

Het is even graven maar je vindt het wel.

Leo
T4 2.5TDI automaat RIP
Walda
Berichten: 721
Lid geworden op: 19 sep 2015, 16:19
Locatie: Joure

Re: Massapunten gezocht

Bericht door Walda »

Beste Hanz,

In mijn topic heb ik verteld over led verlichting in mijn kastjes. Het viel mij tijdens het testen op dat wanneer ik de kraan bediende, en het pompje dus bij sprong de ledjes even uit gingen tijdens het startmoment van het pompje. Ik weet zeker dat in mijn nieuwe, nog niet ingebouwde installatie geen massa probleem zit en dat de draden dik genoeg zijn. Wellicht zijn de ledjes gevoeliger voor een spannings dipje dan een normaal lampje wat alleen maar even wat zwakker gaat branden. Probeer eens een normaal lampje terug te plaatsen en dan te zien of het lampje "flauwer" gaat branden tijdens dit start moment.

Succes,

Walter
Gebruikersavatar
Hanz
Berichten: 5799
Lid geworden op: 14 feb 2015, 22:59
Locatie: Zaanstreek

Re: Massapunten gezocht

Bericht door Hanz »

@Leo45: Het schema noemt twee andere plaatsen maar ik zal eens achter het paneel van de huishoudaccu kijken, dat is altijd minder werk dan de bekleding van de stijlen los halen.

@Walda: Bij de originele Westfalia verlichting had ik dit probleem niet. Wellicht was die inderdaad minder gevoelig voor een spanningsdip maar zo'n spanningsdip kan volgens mij alleen ontstaan via de massa. De voedingen van verlichting en waterkraan gaan over verschillende zekeringen en het lijkt mij dat die elkaar vanaf die kant niet kunnen beïnvloedden. Of is er nog een elektratechneut die hier iets verstandigs over kan zeggen?
T4 California 1997 - 2.5TDI/ACV
Leo45
Berichten: 1452
Lid geworden op: 11 jan 2007, 15:23

Re: Massapunten gezocht

Bericht door Leo45 »

Ik heb nog even voor je gezocht maar misschien heb je hier wat aan:

http://t4-wiki.de/wiki/Massepunkt
Elektrik_Ladegeraet_Einbauort_2b.jpg
Elektrik_Ladegeraet_Einbauort_2b.jpg (29.79 KiB) 1815 keer bekeken
De rode pijl wijst naar het aardpunt van de camper uitrusting, lader en accu.

succes

Leo
T4 2.5TDI automaat RIP
Gebruikersavatar
Hanz
Berichten: 5799
Lid geworden op: 14 feb 2015, 22:59
Locatie: Zaanstreek

Re: Massapunten gezocht

Bericht door Hanz »

Bedankt, die ga ik wel vinden.
T4 California 1997 - 2.5TDI/ACV
Leo45
Berichten: 1452
Lid geworden op: 11 jan 2007, 15:23

Re: Massapunten gezocht

Bericht door Leo45 »

:yes

Nog even een tip, het zijn natuurlijk koperen kabels op een stalen chassis.
Condens heb je altijd, misschien is gewoon losdraaien en weer vastzetten voldoende.

Leo
T4 2.5TDI automaat RIP
Gebruikersavatar
Hanz
Berichten: 5799
Lid geworden op: 14 feb 2015, 22:59
Locatie: Zaanstreek

Re: Opgelost - Massapunten gezocht

Bericht door Hanz »

Bleek uiteindelijk geen probleem met de massa te zijn. De contactjes in de kraanschakelaar waren vervuild. Een beetje contactspray en het probleem is opgelost. Bij het openen van de kraan zie je de LED-lampjes nog een heel klein beetje inzakken maar ze gaan niet meer uit. En zodra de kraan loopt branden ze weer op normale sterkte. Les geleerd: LED lampjes zijn dus erg gevoelig voor spanningswisselingen.
T4 California 1997 - 2.5TDI/ACV
Plaats reactie